2024汽车科技创新创业大赛决赛于4月11日在江苏常州成功举办。大赛由中国汽车工程学会主办,中国汽车工程学会科技成果评价及转化工作委员会、江苏常州经济开发区管委会、常州市工业和信息化局、常州投资集团有限公司承办,江苏省科学技术协会、常州人才科创集团有限公司、江苏常州东方投资控股有限公司协办,得到了长城资本、星源资本、力合资本、星航资本、中车国创、经纬恒润、国汽投资、国创未来基金、蓝凌资本、亿宸资本、高桌资本、江苏毅达资本、国家智能网联汽车创新中心、北大科技园先锋·加速器、中国智能网联汽车产业创新联盟、日盈电子等单位的支持。
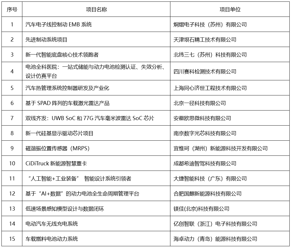
大赛共征集到132项参赛项目,经初评71项项目进入决赛。决赛分为新能源汽车、智能网联汽车和汽车电子及其他三个赛道路演评审,邀请到21位行业、企业及投资专家作为决赛评审委员会,经过为期一天的激烈角逐,最终评选出一等奖3名、二等奖9名,三等奖15名,获最具投资价值项目9名,最具成长潜力项目20名,最佳创业团队7名。
大赛颁奖仪式在2024汽车科技创新与成果转化大会上举办。中国汽车工程学会副理事长兼秘书长侯福深为获得一等奖的参赛项目颁奖, 江苏常州经济开发区党工委副书记、管委会主任刘敏、常州市工业和信息化局党组书记、局长严德群为获得二等奖的参赛项目颁奖,大赛评审专家委员会主任、 中国兵器装备集团公司原首席科学家、长安汽车工程研究总院原总工程师汪正胜、大赛评审专家委员会副主任、国家智能网联汽车创新中心常务副主任严刚为获得三等奖的参赛项目颁奖。

科技创新是培育、形成新质生产力的关键,成果转化则是推动科技创新“关键变量”转化为新质生产力“最大增量”的“关键一跃”。中国汽车工程学会将通过桥接政产学研金各方力量, 持续发挥汽车科技协同创新和交流平台的优势,集中赋能行业关键核心技术和优质创新创业企业,帮助创新能力强的节点型企业快速成长,并打造并行创新体系,加快创新迭代速度, 推动形成科技创新支撑产业发展、产业发展带动科技创新的良性循环。
Copyright © 2016-2026 麦迪克智行汽车科技有限公司 版权所有 备案号:吉ICP备2024014695号-1